Course
学生登录
英文
学校首页
首页 |
关于我们 |
学校简介
学院简介
学院机构
校园风光
学院风采
学生风采
导师简介
招生信息 |
招生简章
申请流程
在线申请
留学费用
招生联系信息
奖学金 |
中国政府奖学金
江西省政府奖学金
校级奖学金
规章制度 |
学生管理规定
教学管理规定
工作室管理规定
留学生活 |
校园地图
校园设施
医疗保险
缴费指南
宿舍环境
国际陶艺家工作室 |
加入我们
学术讲座
作品展览
研修研学
下载中心
招生信息
招生简章
申请流程
在线申请
留学费用
招生联系信息
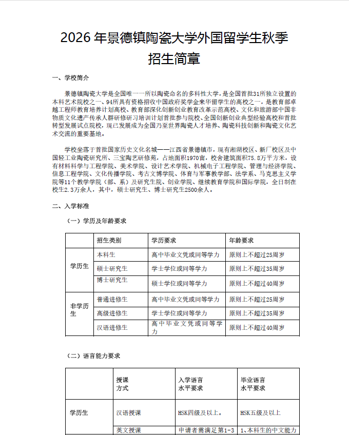
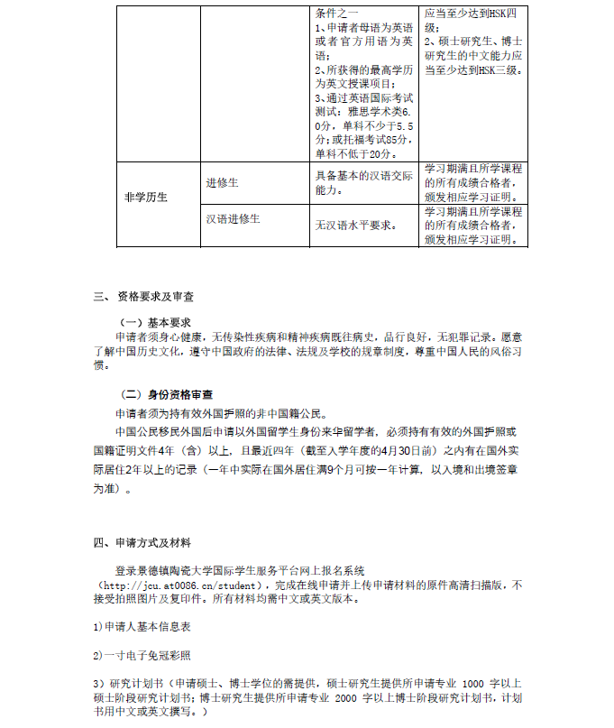
2026年景德镇陶瓷大学外国留学生秋季招生简章
发布时间:
2026-02-20
招生简章 中文版 2026.pdf
回到顶端